 
             
             
            我要留言
15516190009
发布时间:2024/05/21 15:26 点击次数:175


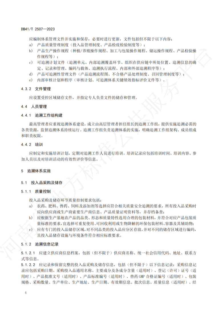
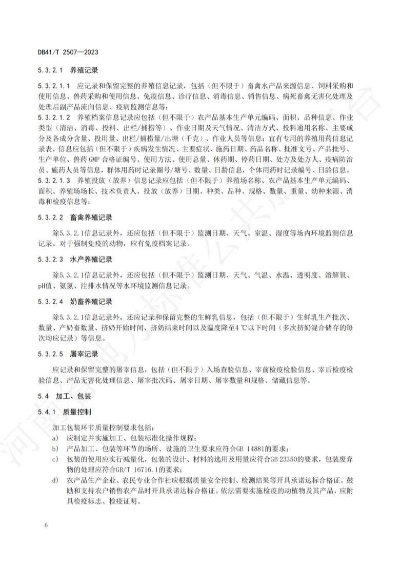
10月31日,由河南省农业农村厅提出并归口,河南省农业科学院农业质量标准与检测技术研究所、河南天歌数据科技有限公司等单位起草编制的河南省地方规范《生产基地农产品质量安全追溯技术规范》获批准颁布。
该规范规定了生产基地农产品质量安全追溯体系设计、实施、验证、评价与改进、信息管理。适用于生产基地农产品质量安全追溯体系建设与实施。
该规范的起草得到了省农业农村厅、省动物检疫总站、市农业综合行政执法支队和省农村社会事业发展服务中心的指导和支持,历经起草、讨论、征求意见、送审和报批等五个阶段,充分吸纳了评审专家意见。该规范进一步完善了河南省生产基地农产品质量安全追溯技术,强化生产基地农产品质量安全的信息化管理,实现生产基地与政府监管、消费者需求信息的无缝对接,为我省现代农业的标准化、规模化和产业化生产提供技术支持。
附:《生产基地农产品质量安全追溯技术规范》全文















(2023年10月31日)
返回列表 返回顶部
推荐产品 更多>>
 
                河南天歌数据科技有限公司版权所有 技术支持:河南天歌数据科技有限公司
备案号:豫ICP备2021005186号
 
                            